ISSN 0253-2778

CN 34-1054/N

open

Sphingosine-1-phosphate induces Ca2+ mobilization via TRPC6 channels in SH-SY5Y cells and hippocampal neurons

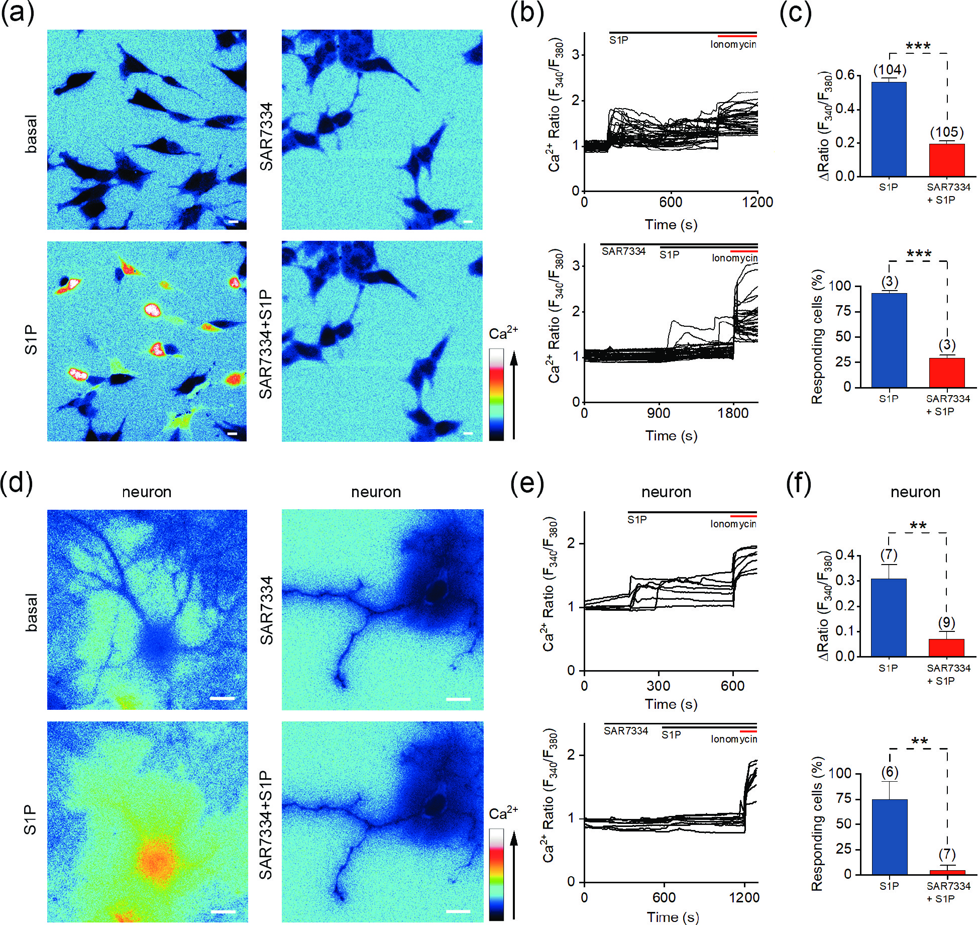
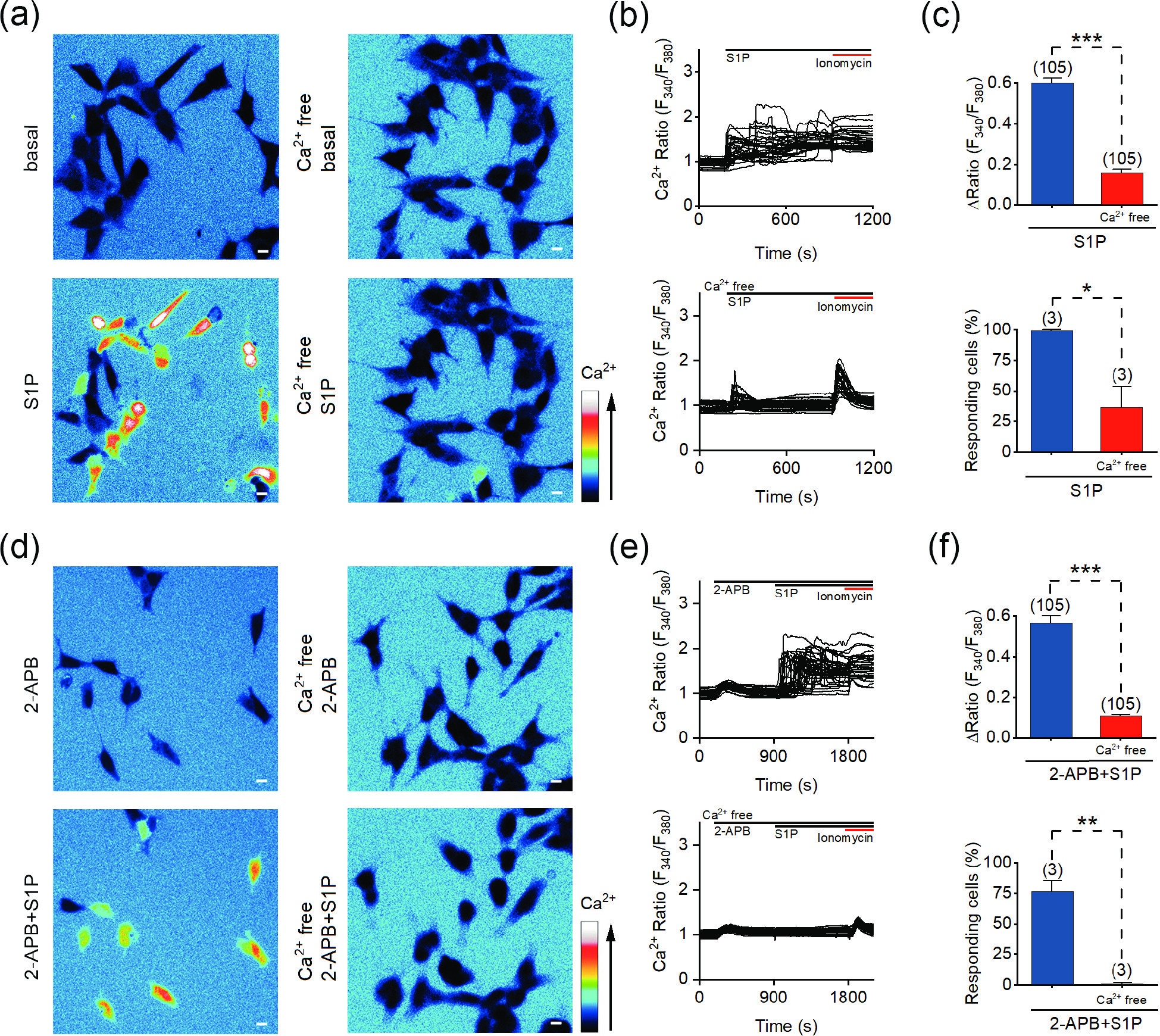
  • Sphingosine-1-phosphate (S1P) is a widely expressed biologically active sphingolipid that plays an important role in cell differentiation, migration, proliferation, metabolism and apoptosis. S1P activates various signaling pathways, some of which evoke Ca2+ signals in the cytosol. Few studies have focused on the mechanism by which S1P evokes Ca2+ signals in neurons. Here, we show that S1P evokes global Ca2+ signals in SH-SY5Y cells and hippocampal neurons. Removal of extracellular calcium largely abolished the S1P-induced increase in intracellular Ca2+, suggesting that the influx of extracellular Ca2+ is the major contributor to this process. Moreover, we found that S1P-induced Ca2+ mobilization is independent of G protein-coupled S1P receptors. The TRPC6 inhibitor SAR7334 suppressed S1P-induced calcium signals, indicating that the TRPC6 channel acts as the downstream effector of S1P. Using patch-clamp recording, we showed that S1P activates TRPC6 currents. Two Src tyrosine kinase inhibitors, Src-I1 and PP2, dramatically inhibited the activation of TRPC6 by S1P. Taken together, our data suggest that S1P activates TRPC6 channels in a Src-dependent way to induce Ca2+ mobilization in SH-SY5Y cells and hippocampal neurons.
  • loading

Catalog

    {{if article.pdfAccess}}
    {{if article.articleBusiness.pdfLink && article.articleBusiness.pdfLink != ''}} {{else}} {{/if}}PDF
    {{/if}}
    XML

    /

    DownLoad:  Full-Size Img  PowerPoint
    Return
    Return